Путь абитуриента 2.0: комплексный анализ факторов привлечения в цифровую эпоху

Обложка

Цитировать

Полный текст

Аннотация

Обоснование. Рынок высшего образования переживает глубокие структурные изменения: сокращение числа абитуриентов, усиление конкуренции между университетами и смена поколений [1–3]. На этом фоне традиционные модели взаимодействия с поступающими утрачивают эффективность. Возрастает значимость цифровых коммуникаций и эмоциональных факторов выбора, особенно актуальных для представителей поколений Z и Alpha, что требует разработки современных стратегий сопровождения абитуриента [4].

Цель — анализ факторов привлечения абитуриентов в цифровую эпоху и разработка модели «Путь абитуриента 2.0», которая учитывает нелинейные и эмоциональные аспекты выбора вуза.

Методы. Исследование основано на системном и сравнительном анализе. В качестве эмпирической базы использованы данные опроса (n = 127), дополненные результатами внешних маркетинговых исследований. Для визуализации применялась нотация BPMN.

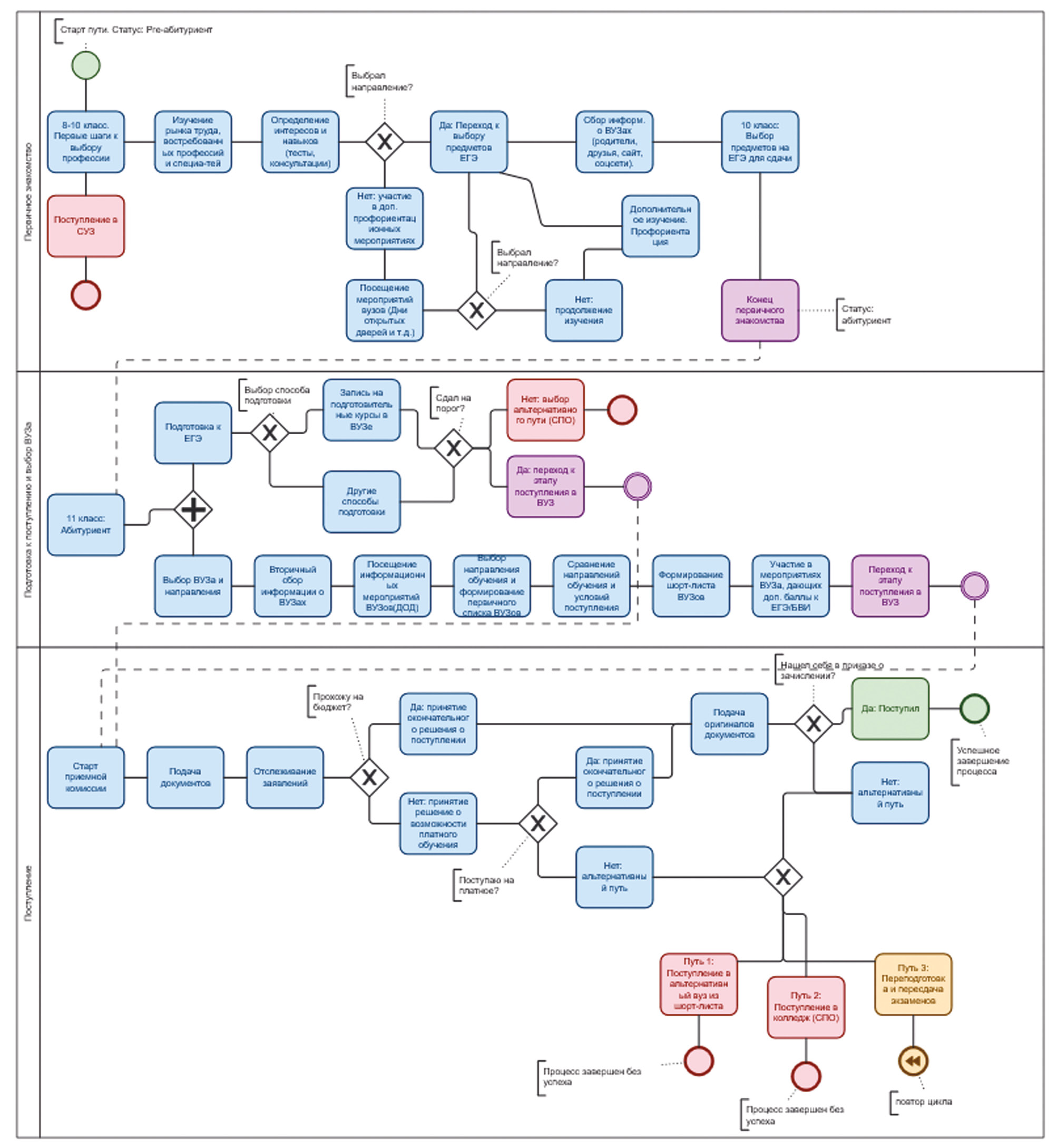
Результаты. В данной работе предлагается рассматривать модель «Путь абитуриента 2.0» как многоступенчатую систему формирования доверия, в которой университет должен сопровождать потенциального студента от первого контакта до момента поступления и за его пределами. Построенная модель «Пути абитуриента 2.0» в нотации BPMN представлена на рис. 1. Проведенный опрос показал, что при выборе вуза абитуриенты часто опираются на такие эмоциональные понятия, как «престиж направления», «бренд вуза». При этом достаточно часто называют в числе главных факторов выбора рациональные категории, однако качественный анализ поведения и взаимодействия с университетом показывает: даже рациональные критерии, по сути, служат маской для глубинных эмоциональных процессов выбора. Поведение абитуриента на поздних этапах воронки продаж часто выглядит рационально, но само вхождение в эту воронку начинается с эмпатии, узнавания и «внутреннего согласия» [5].

 

Рис. 1. Модель «Пути абитуриента 2.0»

 

Современные абитуриенты в среднем рассматривают три вуза, при этом каждый шестой сознательно выбирает только один университет. Также 64 % респондентов в первую очередь ориентировались на интересующую их образовательную программу, а уже потом выбирали между вузами. Более половины абитуриентов активно изучают соцсети и отзывы о вузах, негативный опыт общения с приемной комиссией становится причиной отказа в 28 % случаев. На этапе «сделки» абитуриенты в первую очередь используют информацию с официальных сайтов вузов.

Примечательно, что в цифровую эпоху личное взаимодействие сохраняет ключевое значение — 85 % респондентов отмечают важность человеческого фактора при принятии окончательного решения. Но при этом меняются сценарии визита абитуриентов в университет на этапе «действие» воронки маркетинга; теперь это место личного знакомства с вузом и принятия итогового решения.

Исходя из исследования, университетам следует выстраивать долгосрочную стратегию взаимодействия с абитуриентами, формируя лояльность задолго до приемной кампании. Ключевое значение имеют омниканальное присутствие с единым стилем на всех цифровых платформах, персонализация взаимодействия и быстрота ответа.

Эффективным инструментом становится создание интерактивных форматов вовлечения, позволяющих будущим студентам почувствовать себя частью вуза. Важно развивать эмоциональный маркетинг, делая акцент на живых историях студентов и выпускников, а также активно привлекать их в качестве амбассадоров бренда. При этом все решения должны основываться на постоянном анализе поведения абитуриентов и данных обратной связи.

Последующее исследование приемной кампании Самарского университета позволило выявить ключевые преимущества и зоны роста в работе с абитуриентами, а также разработать систему улучшений для различных этапов «пути абитуриента».

Выводы. Концепция «Путь абитуриента 2.0» отражает трансформацию выбора вуза в цифровую эпоху: от рациональной оценки параметров к эмоциональному вовлечению через многоканальное взаимодействие. Ключевым становится не просто информирование, а создание целостного опыта, который превращает абитуриента из наблюдателя в участника университетского сообщества еще до подачи документов.

Полный текст

Обоснование. Рынок высшего образования переживает глубокие структурные изменения: сокращение числа абитуриентов, усиление конкуренции между университетами и смена поколений [1–3]. На этом фоне традиционные модели взаимодействия с поступающими утрачивают эффективность. Возрастает значимость цифровых коммуникаций и эмоциональных факторов выбора, особенно актуальных для представителей поколений Z и Alpha, что требует разработки современных стратегий сопровождения абитуриента [4].

Цель — анализ факторов привлечения абитуриентов в цифровую эпоху и разработка модели «Путь абитуриента 2.0», которая учитывает нелинейные и эмоциональные аспекты выбора вуза.

Методы. Исследование основано на системном и сравнительном анализе. В качестве эмпирической базы использованы данные опроса (n = 127), дополненные результатами внешних маркетинговых исследований. Для визуализации применялась нотация BPMN.

Результаты. В данной работе предлагается рассматривать модель «Путь абитуриента 2.0» как многоступенчатую систему формирования доверия, в которой университет должен сопровождать потенциального студента от первого контакта до момента поступления и за его пределами. Построенная модель «Пути абитуриента 2.0» в нотации BPMN представлена на рис. 1. Проведенный опрос показал, что при выборе вуза абитуриенты часто опираются на такие эмоциональные понятия, как «престиж направления», «бренд вуза». При этом достаточно часто называют в числе главных факторов выбора рациональные категории, однако качественный анализ поведения и взаимодействия с университетом показывает: даже рациональные критерии, по сути, служат маской для глубинных эмоциональных процессов выбора. Поведение абитуриента на поздних этапах воронки продаж часто выглядит рационально, но само вхождение в эту воронку начинается с эмпатии, узнавания и «внутреннего согласия» [5].

 

Рис. 1. Модель «Пути абитуриента 2.0»

 

Современные абитуриенты в среднем рассматривают три вуза, при этом каждый шестой сознательно выбирает только один университет. Также 64 % респондентов в первую очередь ориентировались на интересующую их образовательную программу, а уже потом выбирали между вузами. Более половины абитуриентов активно изучают соцсети и отзывы о вузах, негативный опыт общения с приемной комиссией становится причиной отказа в 28 % случаев. На этапе «сделки» абитуриенты в первую очередь используют информацию с официальных сайтов вузов.

Примечательно, что в цифровую эпоху личное взаимодействие сохраняет ключевое значение — 85 % респондентов отмечают важность человеческого фактора при принятии окончательного решения. Но при этом меняются сценарии визита абитуриентов в университет на этапе «действие» воронки маркетинга; теперь это место личного знакомства с вузом и принятия итогового решения.

Исходя из исследования, университетам следует выстраивать долгосрочную стратегию взаимодействия с абитуриентами, формируя лояльность задолго до приемной кампании. Ключевое значение имеют омниканальное присутствие с единым стилем на всех цифровых платформах, персонализация взаимодействия и быстрота ответа.

Эффективным инструментом становится создание интерактивных форматов вовлечения, позволяющих будущим студентам почувствовать себя частью вуза. Важно развивать эмоциональный маркетинг, делая акцент на живых историях студентов и выпускников, а также активно привлекать их в качестве амбассадоров бренда. При этом все решения должны основываться на постоянном анализе поведения абитуриентов и данных обратной связи.

Последующее исследование приемной кампании Самарского университета позволило выявить ключевые преимущества и зоны роста в работе с абитуриентами, а также разработать систему улучшений для различных этапов «пути абитуриента».

Выводы. Концепция «Путь абитуриента 2.0» отражает трансформацию выбора вуза в цифровую эпоху: от рациональной оценки параметров к эмоциональному вовлечению через многоканальное взаимодействие. Ключевым становится не просто информирование, а создание целостного опыта, который превращает абитуриента из наблюдателя в участника университетского сообщества еще до подачи документов.

×

Об авторах

Елизавета Владиславовна Трибунская

Самарский национальный исследовательский университет имени академика С.П. Королева

Автор, ответственный за переписку.
Email: e.elisavetat@gmail.com

студентка, группа 7230-380302D, институт экономики и управления

Россия, Самара

Список литературы

  1. www.hse.ru [Электронный ресурс]. Образование в цифрах. Статистические сборники ВШЭ. Режим доступа: https://www.hse.ru/primarydata/oc Дата обращения: 24.02.2025.
  2. hse.ru/ [Электронный ресурс]. Качество приема в российские вузы: 2024. Режим доступа: https://www.hse.ru/ege2024/ Дата обращения: 24.02.2025.
  3. Константинова Л.В., Шубенкова Е.В., и др. Инновационные формы деятельности вузов по привлечению абитуриентов. Выпуск 15. Москва: ФГБОУ ВО «РЭУ им. Г. В. Плеханова», 2023. 139 с.
  4. Щепакин М.Б., Хандамова Э.Ф. Формирование системы рекламно-маркетингового обеспечения при разработке стратегии управления устойчивым развитием бизнеса // Экономика, предпринимательство и право. 2021. Т. 11, № 9. С. 2147–2174. doi: 10.18334/epp.11.9.113237 EDN: SVKLZQ
  5. Трибунская Е.В. Анализ комплексной системы привлечения абитуриентов в вузы. Управление организационно-экономическими системами // Сборник трудов научного семинара студентов и аспирантов института экономики и управления (25–30 ноября 2024 г.). Под общ. ред. Иванова Д.Ю. Самара: САМАРАМА, 2025. С. 93–97. EDN: NEXZDO

Дополнительные файлы

Доп. файлы
Действие
1. JATS XML
2. Рис. 1. Модель «Пути абитуриента 2.0»

Скачать (351KB)

© Трибунская Е.В., 2025

Creative Commons License
Эта статья доступна по лицензии Creative Commons Attribution 4.0 International License.